
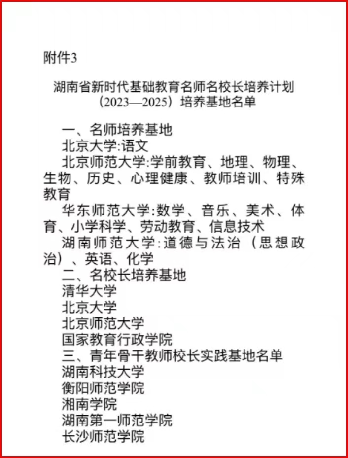
1月12日,湖南省教育厅发布了《关于公布湖南省新时代基础教育名师名校长培养计划(2023—2025)培养对象及培养基地名单的通知》,我院成功入选湖南“双名”培养计划道德与法治(思想政治)名师培养基地。据悉,我校为本次入选湖南“双名”培养计划名师培养基地的4所高校之一,英语、化学以及道德与法治(思想政治)学科入选。
近三年来,我院培训中心高度重视社会服务,充分利用学科、专业、师资资源与优势,主动作为,积极开展各类培训如师德师风、中小学思政课教师、学校管理、企事业单位干部素质提升以及各类管理方面的培训。目前,365英国上市集团培训已经成为我省乃至全国教育培训的响亮“名片”,获得了社会的高度认可和一致好评。
未来,我院将根据新时代基础教育改革发展要求,精准对接培养对象个性化需求,依据项目实施指南,一对一精心设计三年培养方案,健全项目管理机制和培训管理体系,选配优质培训资源,保证我省“双名计划”培养质量,助力培养对象提升师德师风修养,更新教育教学理念,拓展眼界格局,不断凝练教育家精神与教师共同价值,积极探索课堂教学、人才培养、学校管理新模式,将新时代基础教育改革发展经验、资源和成果等应用于市县青年骨干教师校长工作坊研修与乡村振兴教育帮扶,充分发挥自身专业影响力和辐射带动作用,推动湖南基础教育高质量发展。
相关链接:关于公布湖南省新时代基础教育名师名校长培养计划(2023—2025)培养对象及培养基地名单的通知
一审:邹水平
二审:王群
三审:胡雪松